辽宁省辽阳市公安局2025年面向社会公开招聘警务辅助人员公告
为满足实际工作需要,依据《辽宁省公安机关警务辅助人员管理条例》,经辽阳市人民政府批准,辽阳市公安局面向社会公开招聘警务辅助人员(以下简称“辅警”),现将相关事宜公告如下:
一、招聘计划
本次计划招聘辅警共452名。具体招聘岗位、资格条件见《辽阳市公安局2025年面向社会公开招聘警务辅助人员职位表》(附件)。
二、报考条件
(一)应聘人员应同时具备以下基本条件:
1.具有中华人民共和国国籍;
2.拥护中华人民共和国宪法,遵守宪法和法律;
3.年满十八周岁,具有良好的品行;
4.应聘人员年龄不超过35周岁﹝1989年10月21日(含)以后出生﹞。其中,报考巡特警支队特种车辆勤务岗(岗位代码250302)的应聘人员,年龄放宽至40周岁﹝1984年10月21日(含)以后出生﹞;
5.岗位所需要的其他条件,详见《辽阳市公安局2025年面向社会公开招聘警务辅助人员职位表》(附件)。其中,退役军人、退出国家综合性消防救援队伍的救援人员及报考留置看护支队留置看护岗(二十六)(岗位代码250126)、巡特警支队特种车辆勤务岗(岗位代码250302)的应聘人员学历放宽至高中。应聘人员学历证书及毕业证取得时间截止2025年10月21日(含)之前;
6.具备正常履行职责的身体条件和心理素质,无纹身;
7.法律法规规定的其他条件。
(二)具有下列情形之一的,不得报考:
1.曾被追究刑事责任或者涉嫌违法犯罪被立案调查、侦查、审查起诉或者审判尚未结案的;
2.曾受到行政拘留、司法拘留处罚的;
3.被开除公职、开除军籍或者因违纪违规被辞退解聘的;
4.有较为严重个人不良信用记录的;
5.从事辅警工作合同期未满擅自离职的;
6.本人或家庭成员、主要社会关系人参加非法组织、邪教组织或者从事其他危害国家安全活动的;
7.本人家庭成员或主要社会关系人正在服刑或正在接受调查的;
8.编造、散布有损国家声誉、反对党的理论和路线方针政策、违反国家法律法规信息的;
9.因吸毒、嫖娼、赌博受到处罚的;
10.被吊销律师、公证员执业证书的;
11.国家和辽宁省规定的不适合从事警务辅助工作的其他情形。
三、待遇保障
本次招聘的辅警为非人民警察和非事业编制人员身份,按照《辽宁省公安机关警务辅助人员薪酬管理办法(试行)》《辽阳市公安机关警务辅助人员薪酬管理实施细则(试行)》等相关规定,试用期为6个月,期间工资标准为2722元/月(含“五险一金”个人承担部分),试用期满后,按照《辽阳市公安机关警务辅助人员层级化管理实施细则(试行)》评定层级,发放对应层级工资,根据平时考核和年度考核结果发放考核工资。
四、招聘程序
(一)招聘岗位查询
招聘岗位简介、资格条件等信息在辽阳市人力资源和社会保障局官网(http://rsj.liaoyang.gov.cn/,下同)发布,具体见《辽阳市公安局2025年面向社会公开招聘警务辅助人员职位表》(附件)。
(二)报名
本次招聘由应聘人员登录辽阳市人力资源和社会保障局官网采取网上报名的方式进行,网上报名实行诚信承诺制度,符合招聘基本条件和岗位资格条件的应聘人员,认真阅读报名承诺书并确认后,填写《辽阳市公安局2025年面向社会公开招聘警务辅助人员报名登记表》,进行网上报名,网上报名程序如下:
1.提交报考申请和上传本人电子照片。应聘人员可在2025年10月21日9:00至10月26日15:00登录辽阳市人力资源和社会保障局官网,填写报名信息,提交报名申请并上传本人近期免冠正面电子证件照片(红底、蓝底或白底证件照,JPG或JPEG格式,照片宽度不低于215像素,高度不低于300像素,文件大小不大于50K)。
2.查询审查结果。报名期间,招聘单位将对应聘人员提交的报名信息等进行初审,原则上应在应聘人员提交报名信息24小时内提出初审意见。应聘人员可于2025年10月21日9:00至10月27日12:00登录辽阳市人力资源和社会保障局官网查询审查结果。通过审查的,不能再报考其他岗位。未通过审查的,可在2025年10月26日15:00前改报其他岗位,2025年10月26日15:00至10月27日12:00,未通过审查的,不能再改报其他岗位。应聘人员对初审结果需要咨询的,可拨打电话0419-3958090进行咨询。
3.缴费确认。应聘人员通过审查后,须于2025年10月21日9:00至10月27日24:00登录网上报名系统缴纳考试费。考试费50元。支付考试费后务必重新登录报名系统确认“缴费成功”即为报名程序结束。未按期缴费者视为自动放弃考试。
(三)网上打印准考证
已缴费的应聘人员,密切关注辽阳市人力资源和社会保障局官网,按通知要求时间自行打印准考证、报名登记表(A4纸,一式两份),并妥善保管。
(四)注意事项
1.每名应聘人员只能报考一个招聘岗位。每个岗位有效报名人数与招聘人数达不到最低开考比例(具体见《辽阳市公安局2025年面向社会公开招聘警务辅助人员职位表》)时,将取消或削减该岗位招聘计划,相关信息在辽阳市人力资源和社会保障局官网公布。报考已取消岗位的考生,可以在规定时间内报考其他符合招聘条件未被取消的岗位。未按规定时间改报的,视为放弃报考。改报考生应认真对照重新报考招聘岗位设定的资格条件,符合条件的方可报考,招聘单位不再对重新报考考生提交的报名信息进行初审。考生报考不符合资格条件的招聘岗位,面试前资格审查时一经查实,取消面试资格。考生不再重新报考其他招聘岗位,报名费予以返还。
2.应聘人员报名与考试时使用的身份证必须一致。
3.报名实行诚信承诺制,应聘人员填报的信息应真实有效,如发现材料虚假者随时取消其考试和应聘资格。
4.请应聘人员及时报名并缴费,防止后期报名人数过多造成网络拥堵,给报名和缴费带来困难。凡恶意注册报名的,一经查实,将依据国家有关规定予以处理。
5.加分政策。根据《辽宁省公安机关警务辅助人员管理条例》《辽宁省公安机关警务辅助人员招聘管理办法(试行)》《辽阳市公安机关警务辅助人员招聘实施细则(试行)》规定,下列人员笔试成绩加5分:
(1)烈士遗属、因公牺牲军人和人民警察遗属;
(2)见义勇为人员;
(3)退役军人、退出国家综合性消防救援队伍的救援人员;
(4)在职公安民警配偶;
(5)公安类或法学类专业毕业生。
以上加分项不重复累加,仅取其中一项,加分后笔试成绩不得超过100分。
在报名缴费成功后,上述人员须于2025年10月29日9:00至2025年10月30日17:00携带相应证明材料到辽阳市公安局人民警察训练基地(辽阳市宏伟区南环街100号)申请加分,逾期未参加审核视为自动放弃,证明材料取得时间截止2025年10月21日(含)之前,提供具体证明材料如下:
(1)所有加分人员需提供有效期内的二代居民身份证(身份证丢失者使用有效期内的临时身份证)及复印件1份;
(2)烈士、因公牺牲军人和人民警察遗属需提供烈士或因公牺牲证书及遗属关系证明材料原件及复印件1份;
(3)见义勇为人员需提供相关荣誉奖励证书或文件原件及复印件1份;
(4)退役军人、退出国家综合性消防救援队伍的救援人员需提供相关证明材料原件及复印件1份;
(5)在职公安民警配偶需提供警察证和结婚证原件及复印件1份;
(6)公安类或法学类专业毕业生需提供学历证书原件及复印件1份,学信网《教育部学历证书电子注册备案表》1份。
经审核符合加分条件的人员,在辽阳市人力资源和社会保障局官网公示3天,公示无异议的,笔试予以加分,加分政策有关事宜由辽阳市公安局负责解释。
(五)笔试及专业科目测试
1.笔试类别和科目
本次招聘笔试科目为《行政职业能力测验和公安基础知识》,笔试总成绩满分100分,保留两位小数。
2.笔试时间和地点
(1)笔试时间:另行通知,在辽阳市人力资源和社会保障局官网上发布公告。
(2)笔试地点:见准考证。
应聘人员要按照准考证上规定的时间和地点参加考试,并必须携带准考证和报名时使用的身份证件。监考人员依据应聘人员准考证、身份证件和考场座次表,核验身份,实施监考。考试当天应聘人员无法出具报名时的身份证件但仍坚持要参加考试的,应说明具体缘由,写出承诺书,并服从工作人员关于重新采集照片、留取身份特征生物信息等方面的安排,方可进入考场参加考试。
3.笔试最低合格分数线确定和成绩查询
笔试阅卷结束后,汇总分析确定并公布笔试最低合格分数线。未达到最低合格分数线者不得参加资格审查(复审)。
笔试成绩通过辽阳市人力资源和社会保障局官网查询,请应聘人员密切关注该网站相关公告。
4.专业科目测试
(1)测试对象:报考巡特警支队无人机勤务岗(岗位代码250301)的应聘人员。
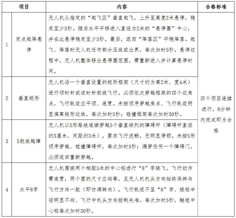
(2)专业科目测试标准:参考中国民用航空局2024年印发的《民用无人驾驶航空器操控员执照考试管理办法》,主要考察应聘人员是否熟练掌握无人机或穿越机起飞、悬停、水平环绕、八字环绕等基础操控技能。具体标准如下:
科目一:无人机
科目二:穿越机
(3)合格标准:无人机、穿越机两个科目,其中一个科目合格即为专业科目测试合格,两个科目均不合格或当场无法完成即为专业科目测试不合格。专业科目测试结果当场公布,应聘人员本人对测试结果有疑问的,可以按照规定现场提出复测,复测只能进行一次,结果以复测结论为准。
(4)相关要求:参加测试人员需严格遵守安全规定,在指定区域全程手动飞行、禁止航线飞行。专业科目测试不合格的,不得进入下一环节。
(六)确定进入面试人员和资格审查(复审)
笔试和专业科目测试后,根据《辽阳市公安局2025年面向社会公开招聘警务辅助人员职位表》(附件)中公布的面试比例,从达到笔试最低合格分数线(报考巡特警支队无人机勤务岗(岗位代码250301)须专业测试合格)的应聘人员中,按照笔试成绩从高到低顺序,确定各岗位进入面试人员,最后一名面试人员的笔试成绩并列者,同时进入面试。进入面试人员名单在辽阳市人力资源和社会保障局官网公布。
招聘单位将对进入面试人员进行资格审查(复审),主要审查应聘人员提供的《辽阳市公安局2025年面向社会公开招聘警务辅助人员报名登记表》、身份证、学历学位证书以及招聘信息中所涉及的资历和其他条件要求的证明材料。身高、体重指数等在资格审查现场测量。资格审查贯穿招聘全过程,一经发现应聘人员不符合报考岗位要求或弄虚作假的,随时取消其考试和应聘资格。资格审查(复审)时间及相关事宜将在辽阳市人力资源和社会保障局官网公布。未在规定时间接受资格审查(复审)者,视为自动放弃。
招聘单位将对资格审查(复审)合格人员进行心理素质测试、体能测试,测试不合格人员不得进入面试。
面试前,因应聘人员自愿放弃、资格审查(复审)、心理素质测试、体能测试不合格或弄虚作假被取消面试资格及其他原因出现岗位空缺的,将进行递补。递补工作原则上在资格审查结束后的3个工作日内完成。若进入面试人员已公布,递补面试人员来不及公布的,可不再公布,由招聘单位向其他进入本岗位面试的应聘人员说明情况。递补后未达到规定面试比例的,按实际人数确定进入面试人员。
(七)心理素质测试
1.测试对象:进入面试且资格审查(复审)合格人员。
2.心理素质测试标准:采用广泛认可和使用的测试标准进行,主要评估应聘人员的人格特征、心理品质、压力承受能力等方面是否符合招聘岗位所需满足的各项要求。心理素质测试如果有单项异常者,需接受进一步访谈,根据测试结果及访谈结论,确定心理素质测试合格人员。
3.相关要求:对心理素质测试结果有疑问的,可以按照规定提出复检,复检只能进行一次,结果以复检结论为准。心理素质测试不合格的不得进入下一环节,在同一岗位笔试成绩合格者中按照从高到低顺序依次递补。如笔试成绩并列者,同时递补。
(八)体能测试
1.测试对象:心理素质测试合格人员。
2.体能测试内容:包含10米×4往返跑、男子1000米跑/女子800米跑、纵跳摸高。
3.体能测试的标准为:
备注:年龄计算时间截至到参加体能测试当月。10米×4往返跑每人最多可测2次,男子1000米跑/女子800米跑每人最多可测1次,纵跳摸高最多可测3次。
4.体能测试人选名单、时间和地点:在辽阳市人力资源和社会保障局官网公布。应聘人员按照公告确定的时间和地点,携带准考证、本人身份证原件参加体测。
5.结果公布:体测结果当场公布,凡三项测试项目中任意一项不达标的,即为体能测试不合格,不得进入下一环节。在同一岗位笔试成绩合格者中按照从高到低顺序依次递补,如笔试成绩并列者,同时递补,递补仅限一次。
6.注意事项:参加体能测试人员须穿着运动服及运动鞋;参加体测前需签署健康承诺书,承诺没有心脑血管、高血压疾病、妊娠期等不宜参加体能测试情况,如隐瞒相关情况,造成一切后果由应聘人员本人负责。
(九)面试
面试工作按相关规定组织实施。面试重点考察应聘人员的专业素养和分析解决问题能力,充分体现岗位职责要求,采取结构化面试等方式,满分为100分,面试成绩采取“四舍五入”方式保留两位小数,合格分数线为60分,未达到合格分数线的,不能聘用。笔试、面试成绩按5:5权重比例计算应聘人员的总成绩(即笔试成绩×0.5+面试成绩×0.5=总成绩),总成绩如存在小数全部予以保留,不再“四舍五入”。面试评委与应聘人员间有应回避情形的,应主动提出回避。面试具体事宜和总成绩将在辽阳市人力资源和社会保障局官网公布。在面试后出现的岗位空缺,不再进行递补。
(十)体检
根据应聘人员的总成绩从高到低的顺序,按招聘计划1:1的比例确定参加体检人员。总成绩并列者,分别依次按照面试成绩、笔试成绩进行比对,成绩高者确定为参加体检人员,如上述成绩均相同,则另行采取面试加试的方式确定参加体检人员。体检人员名单在辽阳市人力资源和社会保障局官网公布。
体检工作参照《关于修订<公务员录用体检通用标准(试行)>及<公务员录用体检操作手册(试行)>有关内容的通知》(人社部发〔2016〕140号)、《关于印发公务员录用体检特殊标准(试行)的通知》(人社部发〔2010〕82号)、《关于切实做好维护乙肝表面抗原携带者入学和就业权利工作有关问题的通知》(人社厅发〔2010〕22号)和《关于进一步做好公务员考试录用体检工作的通知》(人社部发〔2012〕65号)等有关规定中人民警察岗位标准执行。
体检在具有公务员考录和事业单位公开招聘体检经验的三级甲等医院或事业单位公开招聘体检定点机构进行。体检医生与体检应聘人员间有应回避情形的,应主动提出回避。对于体检中违反操作规程、弄虚作假、徇私舞弊、渎职失职,造成不良后果的人员,以及在体检过程中弄虚作假或隐瞒真实情况的人员,按照有关规定严肃处理。应聘人员对体检结论有疑问要求复检的,可在接到体检结论的7日内,以书面形式向招聘单位提出。另有规定的,从其规定。复检将在应聘人员提出申请的7个工作日内安排。复检内容为对体检结论有影响的项目,复检只能进行一次,体检结果以复检结论为准。体检合格者确定为拟考察人员。
(十一)考察
1.考察对象。体检合格的应聘人员确定为考察对象。
2.考察标准。考察工作由县级以上公安机关参照《公安机关录用人民警察政治考察工作办法》(公通字〔2020〕11号)和《公务员录用考察办法(试行)》等相关文件的考察程序严格组织实施。考察应当突出政治标准,重点了解考察人选政治表现和政治倾向,对政治上不合格,不得聘用。同时考察人选道德品质、能力素质、廉洁自律以及是否有不得招聘为辅警的情形。
(十二)公示
考察合格的人员确定为拟聘用人员,拟聘用人员名单在辽阳市人力资源和社会保障局官网进行公示,公示期为5个工作日。对公示期满无异议或是有反映但不影响聘用的人员,予以聘用。对反映有影响聘用的问题并查有实据的,不予聘用。对反映的问题一时难以查实的,可暂缓聘用,待查实后再决定是否聘用。
(十三)聘用
对符合聘用条件的应聘人员,公安机关按照招聘岗位与其签订《辽宁省公安机关警务辅助人员劳动合同》,首次签订劳动合同期限为3年,试用期6个月。试用期结束前,公安机关对新聘用的辅警组织岗前培训,培训结果与试用期考核挂钩,对试用期间考核不合格的、不适应岗位工作要求的、不服从工作安排的,解除劳动合同。正式聘用后,所有招聘人员应服从组织安排及岗位调剂,被聘用人员根据实际工作需要,由市公安局统筹使用,可用于支援市本级及各县(市)区警力不足相关工作任务。
被聘用人员应自行解除与原工作单位人事劳动关系,出现问题后果自负,与公安机关无关。
五、纪律与监督
(一)本次招聘遵循“公平、公开、择优”的原则,严格执行招聘管理相关规定,严肃纪律,秉公办事,严禁弄虚作假、徇私舞弊,全程接受有关部门和社会各界监督。
(二)应聘人员应确保报考信息真实、准确。如发现有隐瞒真实信息、弄虚作假、考试作弊、扰乱考试秩序等违反招聘纪律行为的,参照有关办法予以相应处理。
(三)本次招聘不指定辅导用书、不举办也不委托任何机构或个人举办考试辅导培训班。对招聘期间以任何形式进行虚假宣传、招摇撞骗的个人和组织,一经发现由有关部门依法依规给予处理。
六、注意事项
(一)本次招聘相关信息在辽阳市人力资源和社会保障局官网发布,笔试及专业科目测试、资格审查(复审)、心理素质测试、体能测试、面试、体检等时间、地点、组织方式等,请应聘人员密切关注相关信息。
(二)应聘人员在报名、笔试及专业科目测试、资格审查(复审)、心理素质测试、体能测试、面试、体检、考察、公示、聘用期间,应确保报名时所填报的通讯工具畅通,以便招考单位联络。因所留通讯方式不畅所致后果,由应聘人员自负。
(三)公安民警和职工的配偶、直系血亲关系、三代以内旁系血亲关系以及近姻亲关系,除另有规定的以外,原则上不得报考该民警、职工所在单位、部门,或者有直接管理、直接利害关系的岗位。
咨询电话:0419-3958090
咨询时段:上午08:30-11:30
下午13:30-17:00
附件:辽阳市公安局2025年面向社会公开招聘警务辅助人员职位表
来源:http://rsj.liaoyang.gov.cn/govxxgk/LYRSJ/2025-10-17/29ae42f9-28b7-4471-ad0a-714462208648.html
免责声明:本文内容仅供个人研究、交流学习使用,不涉及商业盈利目的。如涉及版权等问题,请通知本站客服(电话:400-900-8858,QQ:4009008858),本站将立即更改或删除。
(责任编辑:X15)
Copyright©2007–2026 www.100xuexi.com All rights reserved 圣才学习网 版权所有
全国热线:400-900-8858(09:00-22:00),18001260133(09:00-22:00)
增值电信业务经营许可证出版物经营许可证网络文化经营许可证广播电视节目制作经营许可证
